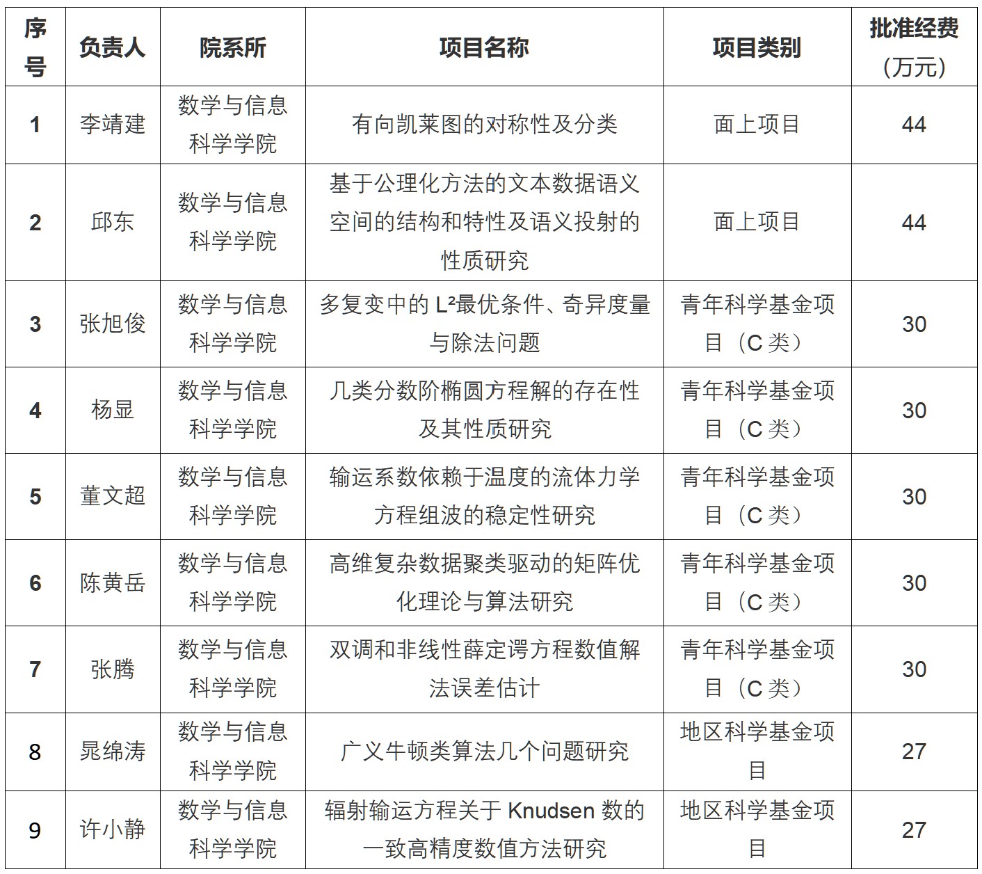
8月27日,国家自然科学基金委员会发布了《关于2025年国家自然科学基金集中接收申请项目评审结果的通告》。我院国家自然科学基金项目申请获得历史性突破,获批9项国家自然科学基金项目。其中,面上项目2项,青年科学基金项目(C类)5项,地区科学基金项目2项,资助经费达292万元,立项数量和经费总额均创历史新高。
在今年新获批的9个项目中,有7个项目主持人为学院近两年内新引进的教师。此外,学院今年新引进人才助理教授李良,依托其博后工作单位也获批了青年科学基金C类项目。这充分彰显出我院在高层次人才引进与培育方面取得的显著成效,也反映出学院科研队伍建设的持续优化与创新活力的不断增强。今后,学院将继续完善科研服务体系,强化有组织科研,推动高水平科研成果的产出,为学科高质量发展与学校“双一流”建设贡献力量。
附表:2025年数信学院资助项目清单

一审一校:张腾 赫英娜
二审二校:石志刚
三审三校:郭真华